Creating a data-driven change management product equips organisations to lead internal large-scale transformation programs.
Creating a data-driven change management product equips organisations to lead internal large-scale transformation programs.
Creating a data-driven change management product equips organisations to lead internal large-scale transformation programs.
Creating a data-driven change management product equips organisations to lead internal large-scale transformation programs.
Creating a data-driven change management product equips organisations to lead internal large-scale transformation programs.
6 months (2022)
Design Strategy
Service Design
Service Design
Experience Design
Design Leadership

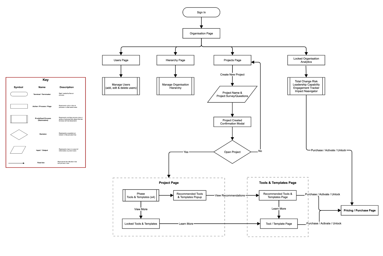
WorkforceX Change is a digital change management platform developed as the next iteration of Alchymy, introducing new tools and propositions to better support organisations undergoing transformation. Now owned by Deloitte and used across international markets, the challenge was to build on the previous version with expanded functionality, improved data insights, and a new brand experience.
I led the product design function across UX, UI, and research, shaping what we built from early ideation through to delivery. This included framing problems through research, defining end-to-end user journeys, and working closely with stakeholders to ensure what we designed was feasible and aligned with business goals. I also supported marketing and learning design and led a multidisciplinary team to deliver a consistent product experience across the platform.
Organisations were struggling to support people through constant change. Change teams found themselves overwhelmed as they juggled multiple initiatives that carried conflicting messages, faced tight deadlines, and operated with limited resources. Most relied on disconnected tools such as spreadsheets, slides, and emails, which made it hard to maintain visibility, align stakeholders, or track progress effectively.
The aim was to design a single platform that could bring structure and clarity to the change process. We focused on surfacing the right information at the right time, highlighting risks, adoption levels, and areas needing support. From a UX perspective, this meant simplifying complex workflows, supporting diverse user needs, and creating tools that were easy to understand and act upon.
Recognising the complexity of WorkforceX Change’s context, I integrated participatory co-design methods into our process. I organised and facilitated ideation sessions with a cross-functional team, including designers, product owners, engineers, executives, subject matter experts, and WorkforceX Change users.
This collaborative approach fostered innovative solutions that aligned with business goals and user needs. We identified key features and prioritised them using the MoSCoW method.

I implemented a comprehensive user research strategy involving semi-structured interviews and focus groups to gather rich qualitative data. Setting clear goals and protocols, I facilitated co-design workshops and conducted a deductive thematic analysis based on observed pain points and organisational objectives.
Key Insights:
- User Needs: Demonstrate to clients the impact and scale of change, understand drivers of change, and manage change fatigue by optimising initiative timing.
- Pain Points: Difficulty integrating change initiatives into business streams and the necessity for superior documentation within WorkforceX Change.
- Desired Features: Advanced reporting with pivot tables, customisable data visualisations, and the ability to drill down from high-level overviews to granular details

Based on our research, we used strategic and operational segmentation to create User groups and personas.
These personas represent our perspective and assumptions regarding user pain points, challenges, and motivators.

Strategic segmentation enabled us to identify four prominent user groups, each requiring a different level of access connected to the various functions they are responsible for performing.

We established core design principles to guide the product experience:
WorkforceX Change is intuitive; users do not have to learn new patterns. Additionally, visuals should be simple and easy to understand.
WorkforceX Change adopts patterns; similar elements are expressed in consistent ways throughout the product to enhance usability. Additionally, it uses a single voice, building trust.
WorkforceX Change strives to deliver what's needed, when it's needed, at each step of the Change Management process. No unnecessary decoration or irrelevant content.
WorkforceX Change has been successfully deployed across numerous initiatives, enabling a data-driven, leader-led approach to change. It empowers organisations to steer transformation from within, addressing the critical need for comprehensive data visualisation and detailed analytics.
By facilitating alignment across multiple initiatives and managing change fatigue, WorkforceX Change has driven change management programmes for some of Australia’s most prominent public institutions and private organisations, delivering transformational change with speed, certainty, and effectiveness.

© 2025 All rights reserved.